Productos más vistos
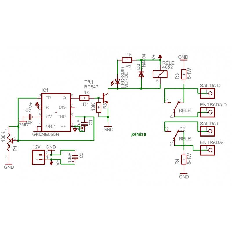
Este circuito está pensado para...
Este producto ya no está disponible
Advertencia: ¡Últimos artículos en inventario!
Disponible el:
| Diseño | Esquema y circuito |
| Visualización | Sin visualización |
| Tensión de alimentación | 12 Voltios |
| Electrónica | Analógica |
| Foto | No |

